学校主页
首 页
单位简介
单位简介
机构设置
规章制度
学校文件
上级文件
工作流程
资产与设备管理
招标采购
房产管理
实验室安全
招标采购
党建工作
下载专区
资产管理类
实验室安全类
招标采购类
首页
工作流程
资产与设备管理
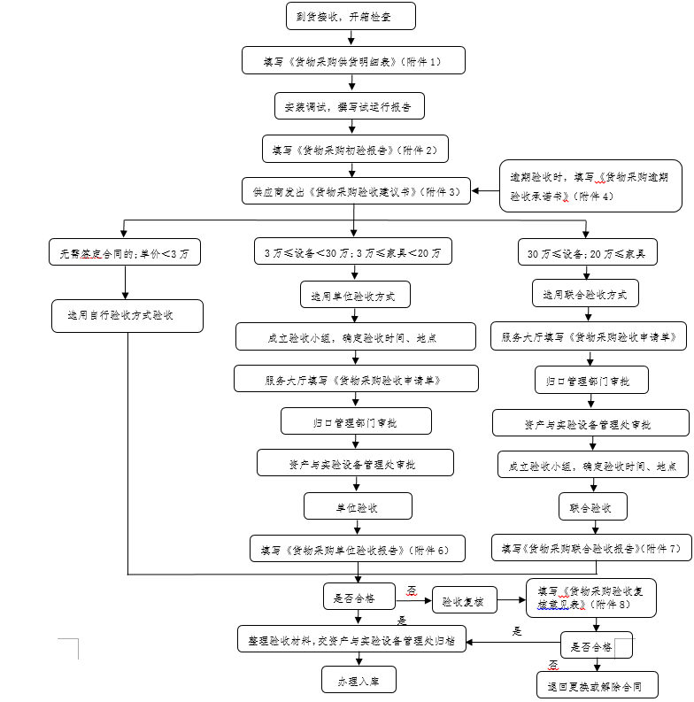
山东理工大学仪器、设备验收工作流程
发布日期:2024-05-08
货物验收工作流程图.docx
友情链接
学校主页
新闻网
信息公开网
招标采购
实验室安全
分析测试中心
中央政府采购网
山东政府采购网
地址:山东省淄博市张店区新村西路266号(255091)
电话:0533-2783646
版权所有©山东理工大学 鲁ICP备09041544号-6